Searchase is a lightweight & platform agnostic library to build the search UIs with Elasticsearch.

Note:

This API reference is meant for the headless usage of the searchbase library.

How does it work?

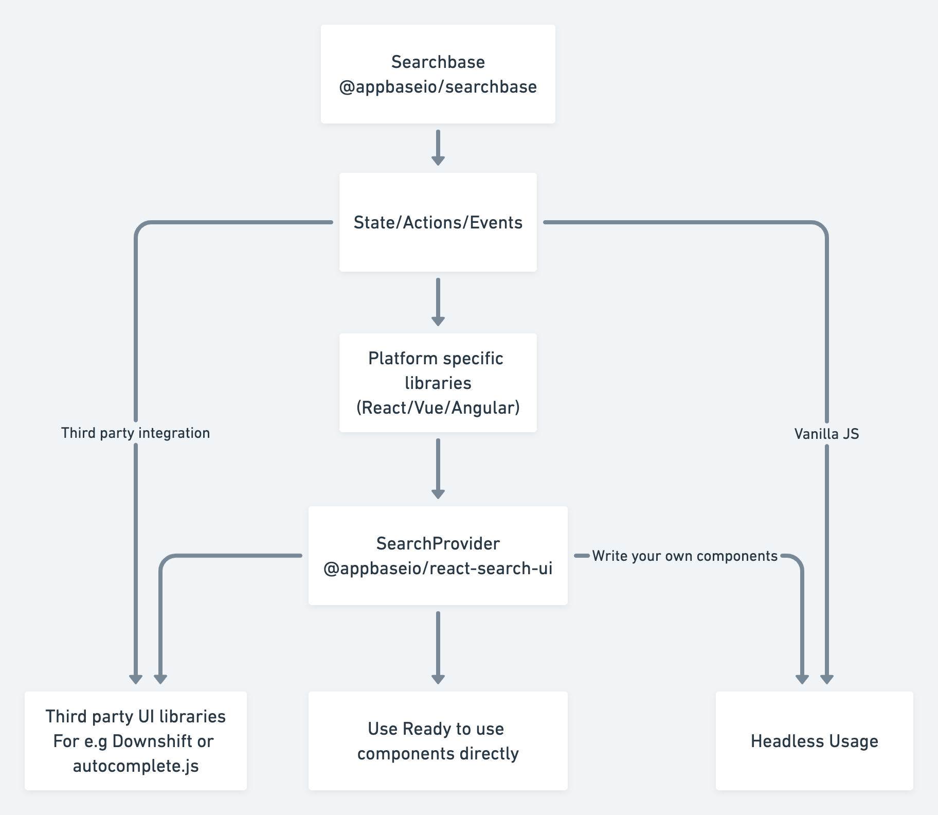
The working of searchbase can be better explained by the following chart.

Dataset

The searchbase library is a headless implementation of the core architecture in Vanilla JS, which can be used with your own UI or alongside any framework. It provides all the necessary utilities to build a powerful search UI and can be easily integrated with any UI framework. SearchBase lib maintains the search state and provides some actions which can be used to manipulate the state from the UI. It also provides events which can be used to listen for the state changes & update the UI accordingly.

Although we don't ship any UI component with searchbase directly, we provide easy to integrate libraries for different platforms. You can check @appbaseio/react-searchbox and @appbaseio/vue-searchbox for React and Vue. A UI solution for angular is on our roadmap as well.

How to use?

The searchbase library exports two classes named SearchComponent and SearchBase.

The SearchBase class holds the state for all the active components and acts like a connector among those components to establish a communication.

The SearchComponent class represents a search component that can be used to build different kinds of search experiences. For examples,

  • a search bar component,
  • a category filter component,
  • a price range component,
  • a location filter component,
  • a component to render the search results etc.

The SearchComponent class is useful when you're using multiple components that depend on each other. For example, a filter component (to display the category options) depends on the search query (search component).

If you're only using a single component then SearchComponent class should work well.